零基础 OpenGL ES 学习路线推荐 : OpenGL ES 学习目录 >> OpenGL ES 基础
零基础 OpenGL ES 学习路线推荐 : OpenGL ES 学习目录 >> OpenGL ES 特效
零基础 OpenGL ES 学习路线推荐 : OpenGL ES 学习目录 >> OpenGL ES 转场
零基础 OpenGL ES 学习路线推荐 : OpenGL ES 学习目录 >> OpenGL ES 函数
零基础 OpenGL ES 学习路线推荐 : OpenGL ES 学习目录 >> OpenGL ES GPUImage 使用
零基础 OpenGL ES 学习路线推荐 : OpenGL ES 学习目录 >> OpenGL ES GLSL 编程
一. EGL 前言
EGLNativeDisplayType – 系统显示类型,标识你所开发设备的物理屏幕,DX/OPenGL ES/Metal/Vulkan….
EGLNativeWindowType – 系统窗口,渲染显示的窗口句柄
EGLDisplay – 关联 EGLNativeDisplayType 系统物理屏幕的通用数据类型,是平台上 WGL / GLX / AGL 的等价物
EGLSurface – 渲染区域,相当于 OpenGL ES 绘图的画布 (一块内存空间),用户想绘制的信息首先都要先绘制到 EGLSurface 上,然后通过 EGLDisplay 显示
EGLConfig – 对 EGLSurface 的 EGL 配置,可以理解为绘制目标 framebuffer 的配置属性
EGLContext – OpenGL ES 图形上下文
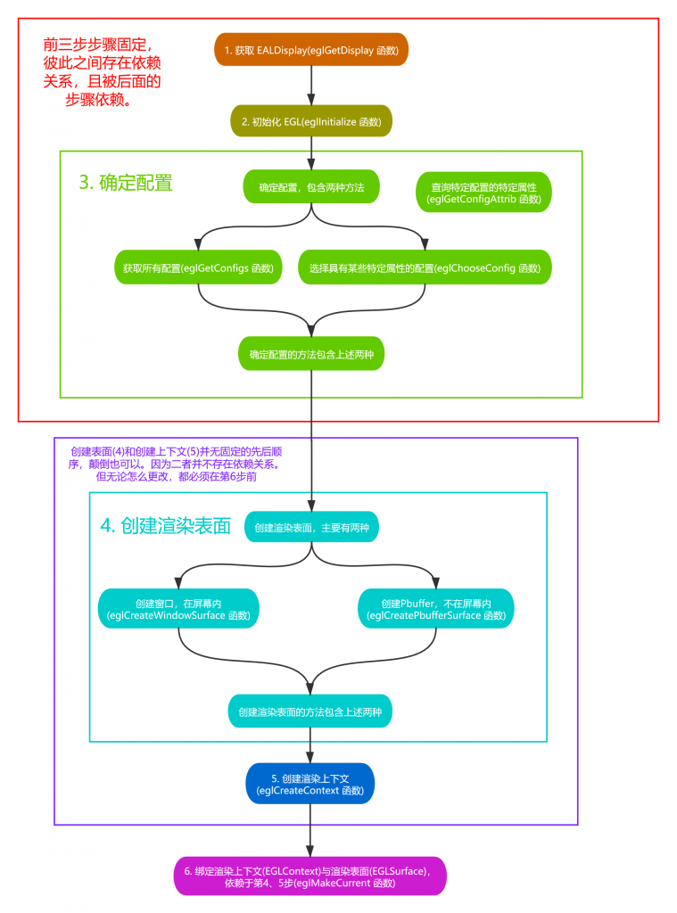
二. EGL 绘制流程简介

三.eglCreateWindowSurface 函数简介
EGLSurface 也称为 渲染区域,相当于 OpenGL ES 绘图的画布 (一块内存空间),用户想绘制的信息首先都要先绘制到 EGLSurface 上,然后通过 EGLDisplay 显示;
1.eglCreateWindowSurface 函数
创建 EGLSurface 需要 EGLConfig,函数声明如下:- /*描述:创建 OpenGL ES EGLSurface
- *参数:
- * display:指定显示的连接
- * config:配置 EGLConfig
- * native_window:原生窗口
- * attribList:指定操作的属性列表
- *
- *返回值:成功时返回新创建的 EGLSurface,失败时返回EGL_NO_SURFACE.
- */
- EGLSurface eglCreateWindowSurface(
- EGLDisplay display,
- EGLConfig config,
- NativeWindowType native_window,
- EGLint const * attrib_list);
复制代码 如果创建 EGLSurface 失败,可以通过 eglGetError 获取错误类型,可能产生错误号:- EGL_BAD_DISPLAY: 连接不是一个EGL display连接
- EGL_NOT_INITIALIZED: EGL没有初始化
- EGL_BAD_CONFIG: EGL frame buffer配置无效
- EGL_BAD_NATIVE_WINDOW: native window不是与display相同平台的有效Native Window
- EGL_BAD_ATTRIBUTE: attrib_list包含无效参数,或者参数未被识别,或者参数越界
- EGL_BAD_ALLOC:已经有一个与native window关联的Surface,或者无法为新的EGL窗口分配资源,
- EGL_BAD_MATCH:本机窗口的像素格式与配置所需的颜色缓冲区的格式、类型和大小不一致
复制代码 2.EGLSurface 分类
在文章 《OpenGL ES EGL 名词解释》有详细介绍, EGLSurface 一共分为三类:
1.Surface – 可显示的 Surface,实际上就是一个 FrameBuffer,用于绑定窗口后预览显示,通过 eglCreateWindowSurface 创建;
2.PixmapSurface – 不是可显示的 Surface,保存在系统内存中的位图;
3.PBufferSurface – 不是可显示的 Surface,保存在显存中的帧,用于离屏渲染,不需要绑定窗口,通过 eglCreatePbufferSurface 创建
四.eglCreateWindowSurface 函数使用
- /******************************************************************************************/
- //@Author:猿说编程
- //@Blog(个人博客地址): www.codersrc.com
- //@File:OpenGL ES EGL eglCreateWindowSurface
- //@Time:2022/08/04 07:30
- //@Motto:不积跬步无以至千里,不积小流无以成江海,程序人生的精彩需要坚持不懈地积累!
- /******************************************************************************************/
- EGLBoolean initializeWindow(EGLNativeWindow nativeWindow)
- {
- const EGLint configAttribs[] = {EGL_RENDER_TYPE, EGL_WINDOW_BIT,
- EGL_RED_SIZE, 8,
- EGL_GREEN_SIZE, 8,
- EGL_BLUE_SIZE, 8,
- EGL_DEPTH_SIZE, 24,
- EGL_NONE};
- const EGLint contextAttribs[] = {EGL_CONTEXT_CLIENT_VERSION, 3, EGL_NONE};
- EGLDisplay display = eglGetDisplay(EGL_DEFAULT_DISPLAY)
- if (display == EGL_NO_DISPLAY)
- {
- return EGL_FALSE;
- }
- EGLint major, minor;
- if (!eglInitialize(display, &major, &minor))
- {
- return EGL_FALSE;
- }
- EGLConfig config;
- EGLint numConfigs;
- if (!eglChooseConfig(display, configAttribs, &config, 1, &numConfigs))
- {
- return EGL_FALSE;
- }
- EGLSurface window = eglCreateWindowSurface(display, config, nativeWindow, NULL);
- if (window == EGL_NO_SURFACE)
- {
- return EGL_FALSE;
- }
- EGLContext context = eglCreateContext(display, config, EGL_NO_CONTEXT, contextAttribs);
- if (context == EGL_NO_CONTEXT)
- {
- return EGL_FALSE;
- }
- if (!eglMakeCurrent(display, window, window, context))
- {
- return EGL_FALSE;
- }
- return EGL_TRUE;
- }
复制代码 五.猜你喜欢
本文由博客 - 猿说编程 猿说编程 发布!
免责声明:如果侵犯了您的权益,请联系站长,我们会及时删除侵权内容,谢谢合作! |
本帖子中包含更多资源
您需要 登录 才可以下载或查看,没有账号?立即注册
×
|