首页
找靠谱产品
找解决方案
找靠谱公司
找案例
找对的人
专家智库
悬赏任务
SAAS
ToB门户
了解全球最新的ToB事件
论坛
潜水/灌水快乐,沉淀知识,认识更多同行。
ToB圈子
加入IT圈,遇到更多同好之人。
微博
Follow
记录
Doing
博客
Blog
文库
业界最专业的IT文库,上传资料也可以赚钱
下载
分享
Share
排行榜
Ranklist
相册
Album
应用中心
qidao123.com技术社区-IT企服评测·应用市场
»
论坛
›
物联网
›
物联网
›
ESP32驱动读取ADXL345三轴加速率传感器实时数据 ...
返回列表
发新帖
ESP32驱动读取ADXL345三轴加速率传感器实时数据
[复制链接]
发表于 2025-9-23 05:43:47
|
显示全部楼层
|
阅读模式
ADXL345三轴加速率传感器简介
ADXL345是一款由Analog Devices公司推出的三轴数字加速率计,分辨率高(13位),丈量范围达± 16g,可通过SPI(3线或4线)或I2C数字接口访问。ADXL345非常得当移动设备应用。它可以在倾斜检测应用中丈量静态重力加速率,还可以丈量运动或打击导致的动态加速率。其高分辨率(3.9mg/LSB),可以大概丈量不到1.0°的倾斜角度变化。
该器件提供多种特别检测
功能
。活动和非活动检测
功能
通过比力恣意轴上的加速率与用户设置的阈值来检测有无运动发生。敲击检测
功能
可以检测恣意方向的单振和双振动作。自由落体检测功能可以检测器件是否正在掉落。这些功能可以独立映射到两个中断输出引脚中的一个。集成式
存储
器管理体系接纳一个32级先辈先出(FIFO)缓冲器,可用于
存储
数据,从而将主机处理惩罚器负荷降至最低,并低落整体体系功耗。
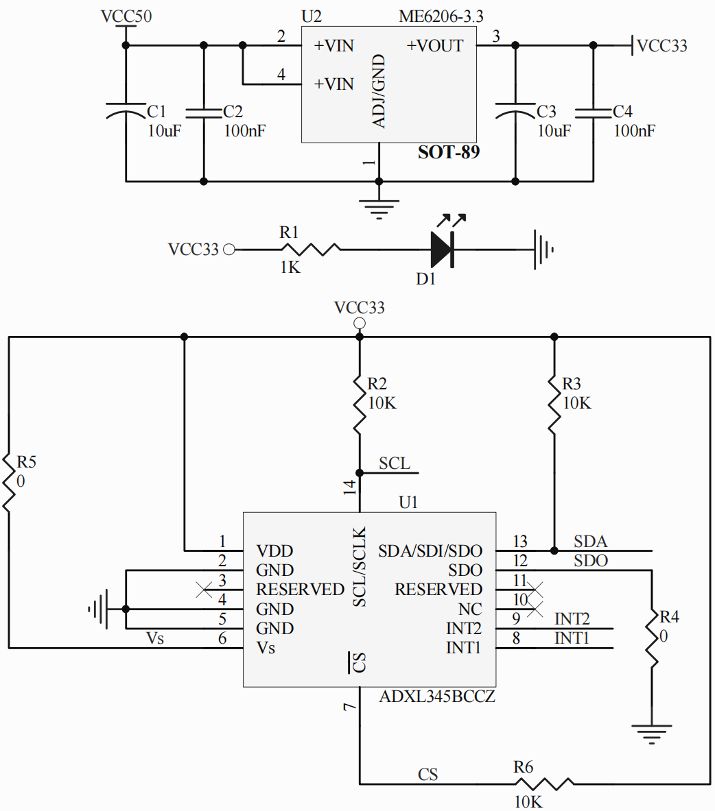
ADXL345模块原理图与引脚阐明
ADXL345模块原理图
ADXL345芯片引脚界说
ADXL345传感器接线
由于SDO引脚下拉到GND,当使用SPI通讯时为3线式。由于原理图中CS引脚已经上拉,默以为IIC通讯模式,要使用SPI通讯模式,CS引脚必要外部控制器下拉。
本测试实行中使用默认的IIC通讯方式,ESP32开发板GPIO4接ADXL345的SDA,GPIO5接SCL
ESP32读取ADXL345步调
Arduino IDE库管理器中搜刮安装如图Adafruit ADXL345库,会一并安装好相关依赖库Adafruit BusIO,Adafruit_Sensor和Adafruit_ADXL345_U库,或单独搜刮安装依赖库。
#include <Wire.h>
#include <Adafruit_Sensor.h>
#include <Adafruit_ADXL345_U.h>
// 创建ADXL345对象
Adafruit_ADXL345_Unified accel = Adafruit_ADXL345_Unified(12345);
void setup() {
Serial.begin(115200);
// 初始化I2C总线,设置SDA为GPIO4,SCL为GPIO5
Wire.begin(4, 5);
// 初始化传感器
if (!accel.begin()) {
Serial.println("无法找到ADXL345传感器");
while (1);
}
Serial.println("ADXL345传感器初始化成功");
// 设置测量范围
accel.setRange(ADXL345_RANGE_16_G);
}
void loop() {
sensors_event_t event;
accel.getEvent(&event);
// 打印加速度数据
Serial.print("X: "); Serial.print(event.acceleration.x); Serial.print(" ");
Serial.print("Y: "); Serial.print(event.acceleration.y); Serial.print(" ");
Serial.print("Z: "); Serial.print(event.acceleration.z); Serial.println(" ");
delay(500);
}
复制
代码
实行效果
打开串口监督器,复位ESP32开发板,若传感器正常,接线无误,则会打印出ADXL345初始化乐成,并读取到X、Y、Z三轴的加速率值,摇摆传感器数值会发生相应变化。若传感器或接线不正常,则会打印出提示无法找到ADXL345传感器。
免责声明:如果侵犯了您的权益,请联系站长,我们会及时删除侵权内容,谢谢合作!更多信息从访问主页:qidao123.com:ToB企服之家,中国第一个企服评测及商务社交产业平台。
继续阅读请点击广告
本帖子中包含更多资源
您需要
登录
才可以下载或查看,没有账号?
立即注册
×
回复
使用道具
举报
返回列表
浏览过的版块
DevOps与敏捷开发
运维.售后
数据仓库与分析
Mysql
Oracle
虚拟化与私有云
云原生
网络安全
移动端开发
玛卡巴卡的卡巴卡玛
+ 我要发帖
×
登录参与点评抽奖,加入IT实名职场社区
去登录
微信订阅号
微信服务号
微信客服(加群)
H5
小程序
快速回复
返回顶部
返回列表